链卡分销2.0

[TOC]

一、新版功能介绍

分销是各行各业在实际营销中比较常见的一种方式,我们在实际调研过程中也收到广大的商家的积极反馈,所以此次分销和之前1.0的分销相比有以下新的功能更新:

1.支持销售(拥有链卡名片的人)成为成为分销员,商家还可以决定企业的销售参与分销后是否获取佣金; 2.支持一、二、三级分销以及不同分销层级的切换; 3.每一级分销最多支持三种不同等级的分销员等级; 4.支持对单个商品开启/关闭分销,并支持对每款商品自定义设置不同的佣金比例; 5.支持查看分销员下属的客户/分销员; 6.支持在PC端查看每位分销员的详细分销数据;

二、后台控制流程(点击查看大图)

三、分销设置详解

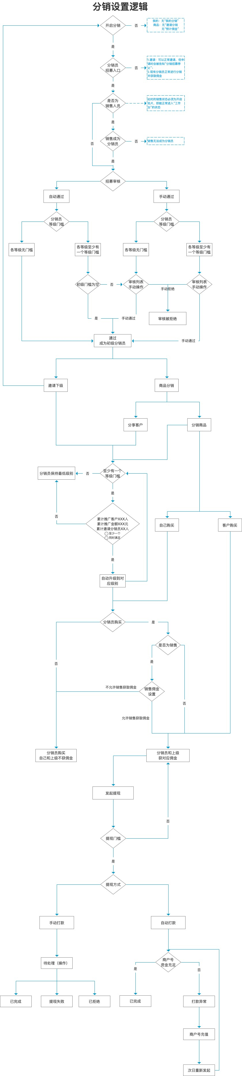
1.开启分销

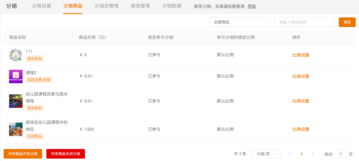
开启分销后商家可开始设置分销功能,参加分销的商品左下角新增“我的分销”(如下图)

除了上述商品界面佣金和按钮的不同展示,开启/关闭分销也会在“我的”入口有一定区别(点击查看大图)

关闭分销:进入名片-“我的”中不会存在“我的分销”入口;

开启分销:进入名片-“我的”中会有“我的分销”,非分销员填写姓名和手机号后可以申请成为分销员(如果商家开启“招募分销员”的话),一旦通过再次进入“分销员申请”时则自动进入“分销工作台”

特别注意:

1)关闭分销后所有的分销暂停,之前参与分销的分销关系、上下级/客户/佣金数据等均会保留,符合提现资格的用户可以继续提取佣金;

2)开启分销后不代表所有商品立马就能参与分销,您需要到分销商品中开启需要参与分销的商品;

2.招募分销员

开启后分销员可以通过“我的分销”页面中的“发展下级”邀请好友成为其下级(至于通过与否视商家的审核模式而定,下方文档会详细说明)

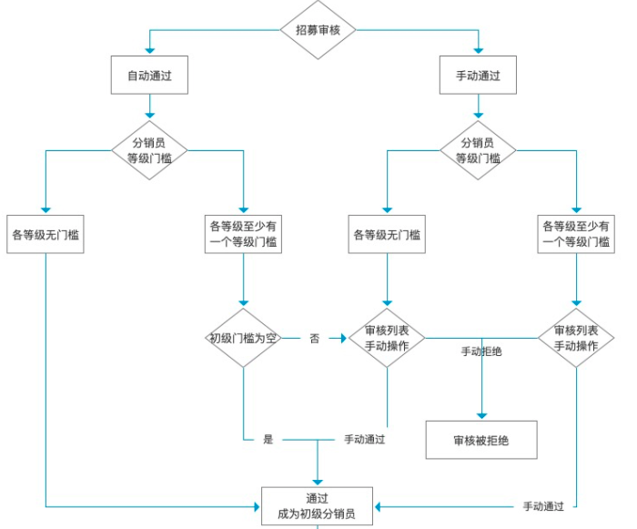
3.招募审核

分销员的招募审核有自动通过手动通过两种模式,具体逻辑如下:

1)自动通过

自动通过模式尽可能的减少审核的操作工作量,帮您尽可能的招募更多的分销员,只需设置对应的“分销员层级”,分销员的邀请则可直接通过,通过后都是初级分销员,如果后续其能满足您的升级要求,系统将会自动为其升级到更高的分销员层级;

2)手动通过

所有分销员的邀请都需要商家在 “分销员管理” — “审核列表” 中选择”通过“或者是”拒绝“

特别注意:

1)对于自动审核通过的情况,建议商家将“初级分销员要求”(如下图)均设置为0,因为对于初次申请者来说,“累计推广客户人数”、“累计推广金额”、“累计邀请分销员”的三项指标都是无法满足的,如果您设置了要求即这三项至少一项不为0,分销员的申请会自动划分到“审核列表”中,您可以手动来通过/决绝其申请;

2)对于已经通过的分销员,如果需要禁用其分销员资格,您可在”分销员管理“—”分销员“—找到对应分销员—”禁用“中禁用其分销员资格

3)禁用分销员的影响

a.被禁用的分销员自被禁用起不再获取直接和间接佣金计算;

b.被禁用的分销员可继续邀请分销员;

c.被禁用后可继续申请提现(如果满足提现要求的话);

(也许有商家会问为什么不允许删除分销员?因为分销都是存在关系链条的,如果把分销员删除后,其涉及到的关系链条均会断裂并导致统计数据出错,所以从系统的角度来说是不允许删除分销员的)

4.销售成为分销员

开启后您的销售人员(拥有工作台的人员)也可以参与分销并获取佣金(如果允许其获取佣金的话,见下一条);

5.销售佣金设置

开启后您的销售人员也可以通过邀请下级来获得间接分销佣金,开启此项时请衡量是否符合自身的工资绩效考核制度;

6.分销层级

支持1-3级分销切换,切换后会影响分销员的下级成员数量并影响分销员等级的比例(如下图:)

切换后佣金比例计算如下:

7.分销员等级

分销员层级可以对分销员设置不同门槛来享受不同佣金比例,以下图的三级分销为例:

1)普通分销员的门槛是其必须拥有10个客户,分销员:分销员上级:间接上级的佣金比例=6%:4%:2%, 当此初级分销员分销一个100元的商品后,商家需要支付给分销员的金额为:100*(6%+4%+2%)=12元;

2)高级分销员的门槛是其必须拥有20个客户,分销员:分销员上级:间接上级的佣金比例=8%:5%:3%, 当此高级分销员分销一个100元的商品后,商家需要支付给分销员的金额为:100*(8%+5%+2%)=15元;

3)超级分销员的门槛是其必须拥有30个客户,分销员:分销员上级:间接上级的佣金比例=10%:7%:4%, 当此超级分销员分销一个100元的商品后,商家需要支付给分销员的金额为:100*(10%+7%+4%)=21元;

特别注意:商家给分销员、上级、间接上级获取的佣金=分销员分销商品金额*各层级对应的佣金比例,也就是说每一单分销的成本=分销商品价格*(分销员佣金比例+上级佣金比例+间接上级比例),请商家合理设置佣金比例!

对于分销员的要求,商家可根据自己的情况选择:累计推广客户、累计推广金额(分销商品卖出去的金额)、累计邀请分销员人数三个方案中的至少一个,并可选择是否同时满足还是只需要满足所选的一个条件即可;

8.客户保护模式

根据实际的情况选择销售和客户的保护关系,每天仅允许切换一次;

简单模式-推广员A与买家B已绑定为客户关系,若B购买了商品则算推广员A的业绩,不会被其他推广员抢走;

平衡模式-推广员A与买家B已绑定为客户关系,在距离上一次访问的15天内,绑定关系不变,若B购买了商品则算推广A的业绩,超过15天后不算A的业绩;(B再次访问时保护天数将会重新倒计时)

竞争模式-推广员A与买家B已绑定为客户关系;在距离上一次访问的15天内,若B购买了商品,则算推广员A的业绩;若B通过推广员C的推广链接购买,则业绩属于推广员C。

自定义模式-商家可自定义保护时长的平衡模式/竞争模式,根据自己的实际情况来设置绑定有效期(客户成交后分销员能否获取佣金的时间依据)和是否允许抢客户(抢客可理解为客户通过其他分销员的分销分享来购买)

undefined

对于自定义模式,结合上面的设置截图,用实际可能的组合情况来说明对应的效果:

1)绑定有效期永久有效:即简单模式,允许抢客的选项失效,客户甲通过分销员A的分享购买后佣金归分销员A永久所有;

2)绑定有效期10天内有效+不允许抢客:客户甲通过分销员A的分享10天内购买佣金归A所有,且期间不允许其它分销员抢客,若是10天后购买则不算A的佣金;

3)绑定有效期10天内有效+自绑定起5天后客户可被抢走客户甲通过分销员A分享后5天内购买商品算A的佣金(期间不允许其它分销员抢走),5天后若客户甲通过分销员B的分享购买,则算B的佣金;

4)绑定有效期10天内有效+自绑定起15天后客户可被抢走:客户甲通过分销员A分享后10天内购买商品算A的佣金(期间不允许其它分销员抢走客户),10天后若客户甲通过分销员B的分享购买,则算B的佣金;

(*绑定有效期可根据分销员的分享以及客户是否再次访问不断延长,假设保护客户绑定有效期是10天,保护期开始的第5天客户重新通过同一个分销员的分享访问商品,则保护期从第5天再次访问后重新开始10天倒计时)

9.分销员购买

开启后,分销员自己购买推广商品,可获得直接分销佣金,推广员的上级邀请人获得间接推广佣金(特别提醒:开启后分销员相当于用更低的价格自购商品,请商家根据自己的实际情况决定是否开启)

10.提现方式
1)支持自动结算要求

a. 商户号(或同主体其他非服务商商户号)已入驻90日;

b.商户号(或同主体其他非服务商商户号)有30天连续正常交易;

c. 登录微信支付商户平台-产品中心,开通企业付款;

d.为了防止分销订单退款后导致商家损失佣金,系统默认设置订单确认收货15天后才会计算佣金;
2)人工结算方式

需要商家选择支持的打款方式,分销员提现时会要求其填写对应的账号,见下图:

11.提现门槛

设置佣金起提的门槛(不得小于1元)以及单次提现的最高额度;

12.文案设置

商家对“分销员”这一称呼进行自定义命名,为了展示效果建议不要超过3个汉字的长度;

undefined

13.分销规则

分销规则的说明,商家可在页面中编辑好规则内容,然后选择指定页面,这样分销员可通过其分销主页右上角了解商家设置的分销规则(如下图)

四、分销商品

当配置好需要的分销规则后,商家可在分销商品中选择需要参加分销的商品,支持一键关闭/开启所有商品分销(开启分销后所有商品均采用默认设置的分销比例),考虑到每款商品的差异,商家也可以自定义开/关设置每一款商品的分销比例,但自定义分销等级和分销员层级以系统设置的等级和层级为准;

五、分销员管理

1.上级分销:查看该分销员的上级;

2.累计客户:通过起推广触达的客户,包括保护期内和不在保护期内的;

3.累计邀请分销员:累计邀请分销员的数量;

4.累计销售额:该分销员的分销商品金额;

5.累计佣金:该分销员通过分销商品以及下级分销商品带来的累计佣金总额;

6.可提现佣金:该分销员当前可以提佣的金额

特别说明:开启自动结算时,买家下单后,系统会计算这笔订单在售后维权期(交易完成后的15个自然日)结束后结算佣金。若出现商家余额不足无法结算佣金或系统问题导致结算失败时,订单会仍然存在于待结算中,等待再次发起结算。

7.详情:支持查看该分销员的更多分销和下集数据;

六、提现管理

对于自动提现的商家可以在此查看提现的记录,若开启手工提现,商家也可以先下打款后来处理提现申请。

七、分销数据

支持按照商品和分销记录两个维度来查看分销的具体数据;

results matching ""

    No results matching ""