20019年7月份第三次更新

undefined

一、分销2.0

1、新版功能介绍

分销是各行各业在实际营销中比较常见的一种方式,我们在实际调研过程中也收到广大的商家的积极反馈,所以此次分销和之前1.0的分销相比有以下新的功能更新:

1)支持销售(拥有链卡名片的人)成为成为分销员,商家还可以决定企业的销售参与分销后是否获取佣金; 2)支持一、二、三级分销以及不同分销层级的切换; 3)每一级分销最多支持三种不同等级的分销员等级; 4)支持对单个商品开启/关闭分销,并支持对每款商品自定义设置不同的佣金比例; 5)支持查看分销员下属的客户/分销员; 6)支持在PC端查看每位分销员的详细分销数据;
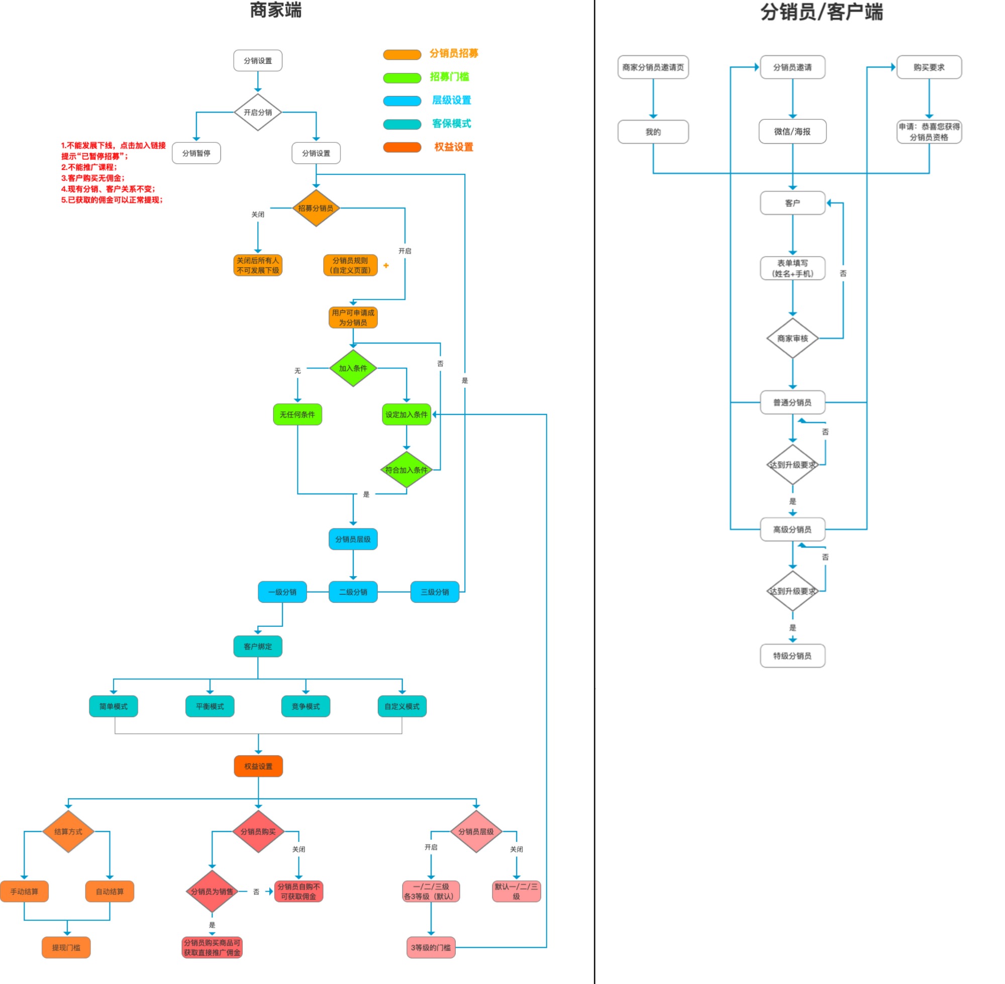
2、整体业务流程(点击查看大图)

3、操作设置说明

1)开启分销-开启分销后商家可开始设置分销功能,参加分销的商品左下角新增“我的分销”(前提是已经成为分销员)

关闭分销后所有的分销暂停,之前参与分销的分销关系、上下级/客户/佣金数据等均会保留,符合提现资格的用户可以继续提取佣金;

2)招募分销员-开启后分销员可以通过“我的分销”页面中的“发展下级”邀请好友成为其下级(至于通过与否视商家的审核模式而定,下方文档会详细说明)

3)招募审核-可选择自动通过(如果在“分销员等级”中设置对应要求需满足对应要求则可自动通过),也可以由商家手工来审核(如下图)

4)销售成为分销员-开启后您的销售人员也可以参与分销并获取佣金(如果允许其获取佣金的话,见下一条);

5)销售佣金设置-开启后您的销售人员(开启智能名片的员工)也可以参与分销并获取佣金,开启此项时请衡量是否符合自身的工资绩效考核制度;

6)分销层级-支持1-3级分销切换,切换后会影响分销员的下级成员数量并影响分销员等级的比例(如下图)

切换后佣金比例计算如下:

7)分销员等级-分销员层级可以对分销员设置不同门槛来享受不同佣金比例,以下图的三级分销为例:

》普通分销员的门槛是其必须拥有10个客户,分销员:分销员上级:间接上级的佣金比例=6%:4%:2%

》高级分销员的门槛是其必须拥有20个客户,分销员:分销员上级:间接上级的佣金比例=8%:5%:3%

》超级分销员的门槛是其必须拥有30个客户,分销员:分销员上级:间接上级的佣金比例=10%:7%:4%

对于分销员的门槛,商家可以根据自己的情况选择:累计推广客户、累计推广金额(分销商品卖出去的金额)、累计邀请分销员人数三个方案中的0-3个,并且可以选择是否同时满足还是只需要满足所选的一个条件即可;

8)客户保护模式-根据实际的情况选择销售和客户的保护关系,每天仅允许切换一次;

简单模式-推广员A与买家B已绑定为客户关系,若B购买了商品则算推广员A的业绩,不会被其他推广员抢走;

平衡模式-推广员A与买家B已绑定为客户关系,在距离上一次访问的15天内,绑定关系不变,若B购买了商品则算推广A的业绩,超过15天后不算A的业绩;

竞争模式-推广员A与买家B已绑定为客户关系;在距离上一次访问的15天内,若B购买了商品,则算推广员A的业绩;若B通过推广员C的推广链接购买,则业绩属于推广员C。

》自定义模式-商家可以根据自己的需要来设置绑定有效期(客户成交后分销员能否获取佣金的时间依据)和是否允许抢客户

具体情况如下例子所示:

A.绑定永久有效-不允许抢客:客户甲通过分销员A的分享购买后佣金归A所有;

B.绑定10天内有效-不允许抢客:客户甲通过分销员A的分享10天内购买佣金归A所有,且期间不允许其它分销员抢客,若是10天后购买则不算A的佣金;

C.绑定10天有效-自绑定5天后客户可被抢走:客户甲通过分销员A分享后5天内购买商品算A的佣金(期间不允许其它分销员抢走客户),5天后若客户甲通过分销员B的分享购买,则算B的佣金;

D.绑定10天有效-自绑定15天后客户可被抢走:客户甲通过分销员A分享后10天内购买商品算A的佣金(期间不允许其它分销员抢走客户),10天后若客户甲通过分销员B的分享购买,则算B的佣金;

(*绑定有效期可根据分销员的分享以及客户是否再次访问不断延长,假设保护客户绑定有效期是10天,保护期开始的第5天客户重新通过同一个分销员的分享访问商品,则保护期从再次访问后重新开始10天倒计时)

9)分销员购买-开启后,分销员购买推广商品,可获得直接分销佣金,推广员的上级邀请人获得间接推广佣金;

10)提现方式-支持自动结算和人工结算,自动结算需要商家微信商户号有3个月以上的流水,人工结算方式时需要商家选择支持的打款方式(分销员提现时会要求其填写对应的账号)

11)提现门槛-设置佣金起提的门槛以及单次提现的最高额度;

12.文案设置-商家对“分销员”这一称呼进行自定义命名,为了展示效果建议不要超过3个汉字的长度;

13)分销规则-分销规则的说明,商家可在页面中编辑好规则内容,然后选择关联;

4、分销商品

当配置好需要的分销规则后,商家可在分销商品中选择需要参加分销的商品,支持一键关闭/开启所有商品分销(如未自定义分销比例,所有商品均采用默认设置的分销比例),考虑到每款商品的差异,商家也可以自定义开/、关设置每一款商品的分销比例,分销的级别和分销员的层级以系统设置为准;

5、分销员管理数据说明

1)上级分销:查看该分销员的上级;

2)累计客户:通过起推广触达的客户,包括保护期内和不在保护期内的;

3)累计邀请分销员:累计邀请分销员的数量;

4)累计销售额:该分销员的分销商品金额;

5)累计佣金:该分销员通过分销商品以及下级分销商品带来的累计佣金总额;

6)可提现佣金:该分销员当前可以提佣的金额

特别说明:开启自动结算时,买家下单后,系统会计算这笔订单在售后维权期(交易完成后的15个自然日)结束后结算佣金。若出现商家余额不足无法结算佣金或系统问题导致结算失败时,订单会仍然存在于待结算中,等待再次发起结算。

7)详情:支持查看该分销员的更多分销和下集数据;

6、提现管理

对于自动提现的商家可以在此查看提现的记录,若开启手工提现,商家也可以先下打款后来处理提现申请。

7、分销数据

支持按照商品和分销记录两个维度来查看分销的具体数据;

二、页面自动分类

选择指定页面分类的情况下创建的页面将会自动归类为当前分类;

三、商品支持多件购买

undefined

四、自定义页面弹出优惠券;

在页面-组件-优惠券中添加优惠券组件后,商家可选择优惠券展示样式(全屏显示/挂件/浮层)、跳转的链接,并且可以自定义上传优惠券的样式;

五、重点客户推荐理由展示;

当客户授权手机号码或者保存销售名片时将会将其自动划分为“重点客户”,方便销售直接跟进此类客户(如下图)

undefined

六、聊天欢迎语新增开始设置;

小程序-通用设置-名片功能设置-客服消息默认文案

results matching ""

    No results matching ""